rb88随行版电液折弯机系统,,,,,塑造钣金精妙之美
2018.12.04
工业钣金之美,,,,,
美在精准,,,,,美在鼎力大举,,,,,美在智能
(视频泉源:制造前线)
以上精妙的钣金折弯案例,,,,,
▼带出今天小合要先容的工具▼

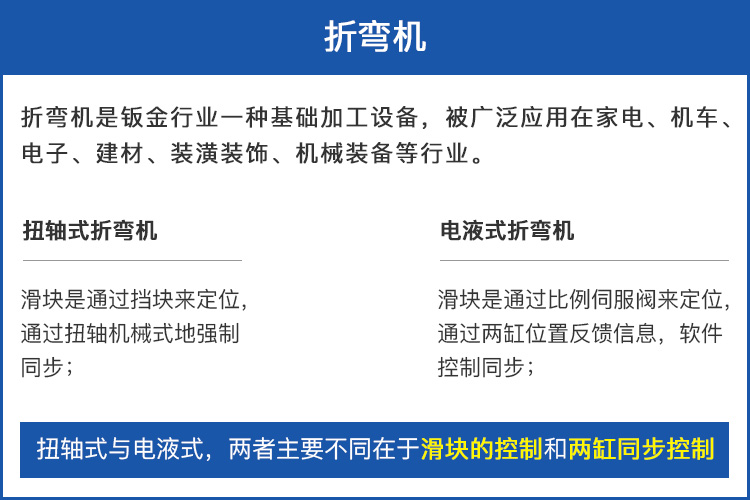
折弯机行业形貌

电液式伺服折弯机简介
电液式折弯机是折弯机中的高端产品,,,,,特点是精度高、吨位大、抗偏载能力强,,,,,适用于加工高精度的产品。。。。

电液折弯机工艺流程

电液折弯机控制要点

rb88随行版产品计划:EG12i电液折弯控制系统

EG12i手艺参数

EG12i现场

EG12i电液折弯系统特点
EG12i 具备曲线交互、图形示意、角度编程与角度赔偿、睁开长度盘算、自动盘算折弯深度、模具库治理、软限位、选配挠度赔偿、同步控制、校准装备传动环节误差控制等特点
1
rb88随行版CTH300-H系列PLC稳固可靠,,,,,扩展能力强
2
HMI彩显触摸屏,,,,,界面友好,,,,,操作简朴;;;;;;;以太网通讯,,,,,速率快;;;;;;;
3
PLC+HMI配套控制计划,,,,,优于集成一体的数控系统,,,,,且接线利便,,,,,便于维护(吊篮与控制柜之间,,,,,只需一根电源线+一根通讯电缆);;;;;;;
4
rb88随行版全套数控和伺服驱动系统,,,,,控制精准可靠,,,,,兼容维护利便;;;;;;;
5
Canopen总线控制,,,,,完全消除滋扰定位误差;;;;;;;
6
抗偏载能力强,,,,,重复精度高,,,,,易于扩展多轴控制。。。。
rb88随行版剪折行业四大金刚,,,,,可点击审查详情










